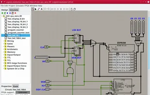
Logisim is an educational tool for designing and simulating digital logic circuits. It has been originally created by Dr. Carl Burch and actively developed until 2011. After this date the author focused on other projects, and recently the development has been officially stopped...
















































































































