Mindly helps to organize your inner universe. Give a structure to your thoughts, capture ideas, plan a speech, take notes. It is up to you. The universe is yours.




Heimer is described as 'Desktop application for creating mind maps and other suitable diagrams. It's written in Qt and targeted for Linux and Windows' and is a Mind Mapping tool in the office & productivity category. There are more than 50 alternatives to Heimer for a variety of platforms, including Mac, Windows, Web-based, iPad and iPhone apps. The best Heimer alternative is draw.io, which is free. Other great apps like Heimer are Excalidraw, Xmind, TreeSheets and Dia.
Mindly helps to organize your inner universe. Give a structure to your thoughts, capture ideas, plan a speech, take notes. It is up to you. The universe is yours.




Create deep visual documents, adaptable and multi-level diagrams, flowcharts, concept maps, mind maps and models.




Create flowcharts (and mind maps) without worrying about layout with QuikFlow. With our innovative interactive layout algorithms, you can work as if you were using a mind mapping application while creating flowcharts. Define your structure and the app handles the layout!




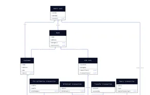
Quick DBD is a free online web-based application for making database diagrams quickly. Quick DBD lets you create a database diagram by typing the schema.

Wise Mapping is the web mind mapping tool that leverages the power of Mind Maps HTML5 and SVG. Users will be able to create and read their mind maps from everywhere whenever its needed. Once you have your mind map created the features that distinguish WiseMapping appears: Embed...

MindMup is a zero friction free online mind mapping tool. MindMup is gratis and aims to create the most productive online mind mapping canvas out there.

MindGenius is a practical project management tool that helps individuals, teams and organisations plan, deliver and monitor projects more effectively.



Design flowcharts, UML, Venn, and mind map diagrams with customizable templates, varied symbols, shapes, connector styles, overlapping sheet support, and intuitive drag-and-drop editing. Export visuals as images, edit multiple diagrams, and organize complex data visibly.




ConceptDraw MINDMAP, a leading mind map product, includes a comprehensive set of capabilities for designing and building timesaving mind maps and presentations.



Get from idea to final draft in no time: WriteMapper is the outlining app that helps anyone with writing deadlines quickly and easily produce text documents using mind maps.




Argunet Editor is a free argument map editor for analyzing and visualizing complex debates. You can use it offline and save your debates on your hard-disk. Or you can use it as a client-server application.

